跳到主要內容區
Menu
學務處
生活輔導組
課外活動指導組
衛生保健組
學生宿舍組
學習與勞動權益組
民生校區學務組
本功能需使用支援JavaScript之瀏覽器才能正常操作
學生宿舍組
學生宿舍組
最新消息
成員簡介
宿舍輔導
宿舍幹部
會議記錄
學生宿舍社群
Facebook 粉絲專頁
Instagram
官方Line帳號
聯絡我們
Q&A
硬體設備篇(房間內)
硬體設備篇(房間外)
規則管理篇
日常生活篇
其他問題篇
新生進住篇
表格下載
校外租賃
雲端租屋生活網
校外租賃相關問答集
租屋安全評核表
火場求生觀念
住宅租賃常見糾紛問答集
冬季來臨,提醒校外租屋同學「加強防範一氧化碳中毒」
賃居座談會
114學年度第1學期校外賃居安全座談會專題講座(114.10.16)
113學年度第2學期校外賃居安全座談會專題講座(113.03.27)
113學年度第1學期校外賃居安全座談會專題講座(113.10.17)
113學年度第2學期校外賃居安全座談會專題講座(113.03.26)
113學年度第1學期校外賃居安全座談會專題講座(113.10.16)
112學年度第2學期校外賃居安全座談會專題講座(113.03/21~03/22)
學校宿舍
新生申請
在校生申請
退宿申請
法令規章
性別友善
關於我們
男生宿舍
女生宿舍
公共區域
床鋪尺寸
活動剪影
宿舍迎新講習
防災疏散演練
自治幹部會議
急救及醫護訓練
耶誕聯歡晚會
賃居生座談會
租屋博覽會
校外賃居租金補貼
115年「300億元中央擴大租金補貼專案」說明、問與答
行政院補貼校內住宿費
公告
Q&A
租屋重要訊息
115年內政部提供學生校外租屋行情參考
114年社會住宅包租代管資訊參考
114年度學生校外賃居處所安全關懷訪視評核
114年內政部提供學生校外租屋行 情參考
轉知內政部租屋電費新制及租屋族免費租屋法律諮詢宣導
即日起雲端租屋網所上架物件,均需配合政府租金補貼政策,始得刊登
住宅轉租契約書範本及住宅轉租定型化契約應記載及不得記載事項
首頁
宿舍組-最新公告
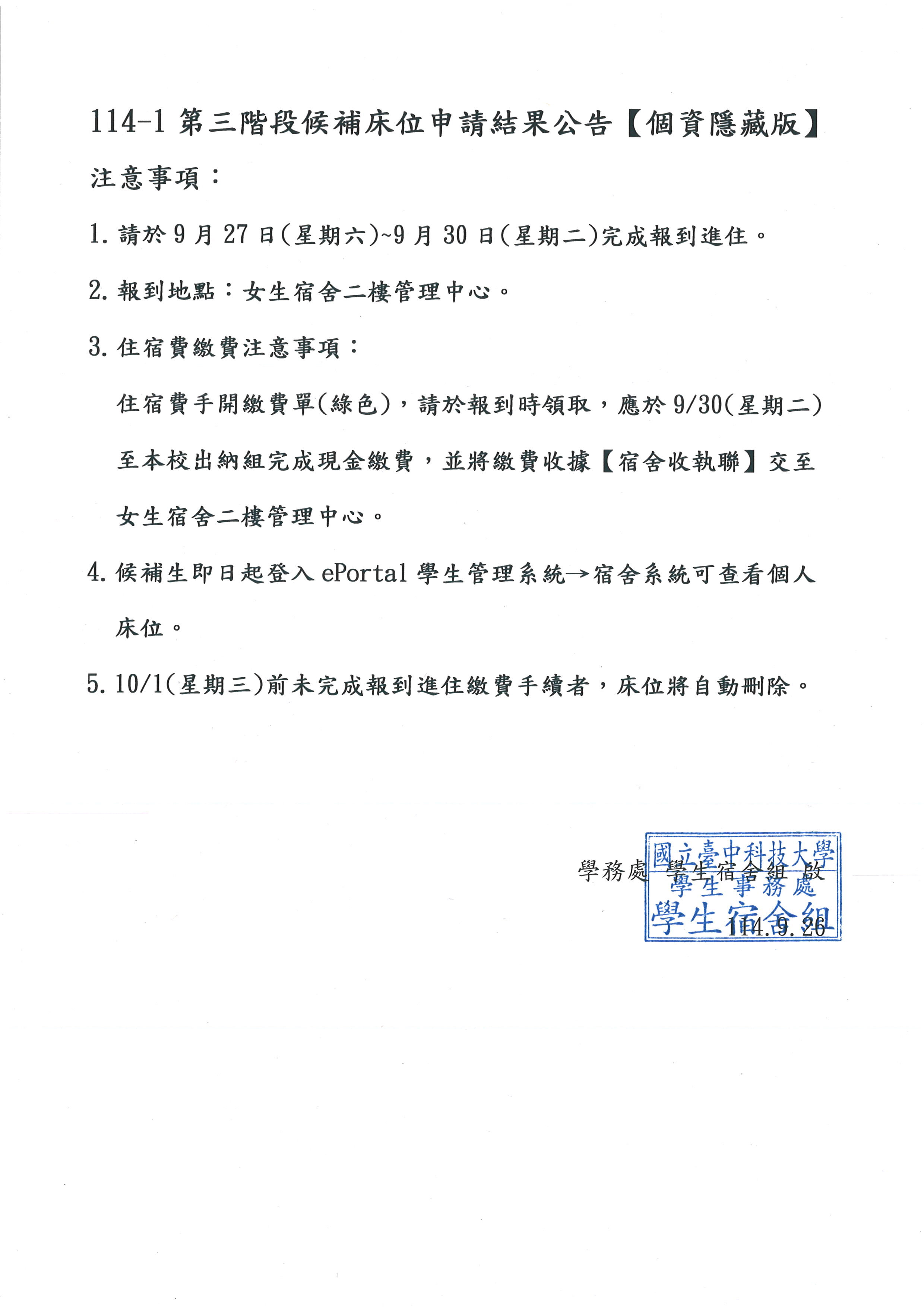
114-1第三階段候補床位申請結果公告
發布日期 :
2025-09-26 15:00
114-1第三階段候補床位結果.pdf
瀏覽數:
友善列印
分享
Close (Esc)
Share
Toggle fullscreen
Zoom in/out
Previous (arrow left)
Next (arrow right)